
(粤港澳大湾区城市建筑群)
粤港澳大湾区由香港、澳门两个特别行政区和广东省广州、深圳、东莞等九个珠三角城市组成,是我国开放程度最高、经济活力最强的区域之一,是继美国纽约湾区和旧金山湾区、日本东京湾区之后的世界第四大湾区。

(深圳CBD夜景)
作为粤港澳大湾区主要核心城市之一,东莞前拥深圳香港、背靠广州,被三大国际都市环绕,优越的位置为东莞奠定了良好的发展基础。东莞本土上市公司52家,规模以上制造企业达11000家,市场主体超115万个,均位居全国第二,存在大量人才需求。

(东莞CBD夜景)

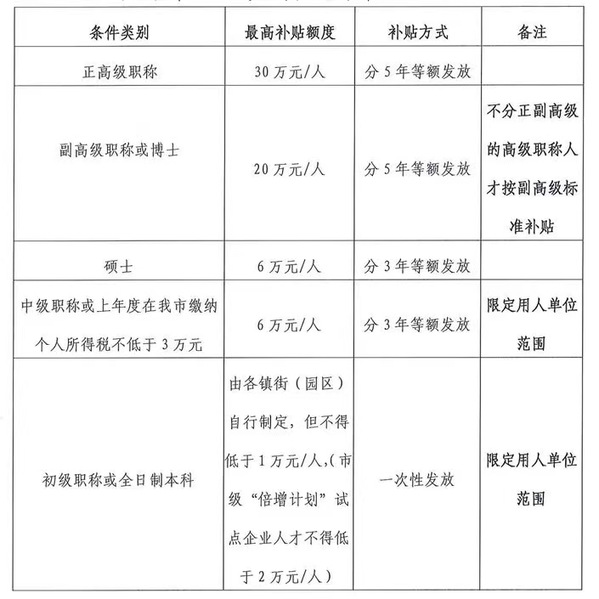
(在东莞,人才补贴最高可申领30万!)
大湾区产教联盟成立于2020年12月,旨在引产入教,促进学校与企业、行业组织的深度合作,为有志在大湾区就业创业的人才提供交流、成长、就业创业平台,促进大湾区与内地学校之间的合作交流,推动大湾区与内地的人才、资源流动,提升人才培养质量和水平。

经大湾区产教联盟和黑龙江财经学院沟通协调,决定联合举办黑龙江财经学院2023届毕业生云聘会。云聘会具体情况如下:
一、活动时间
2022年10月15日-10月18日
二、参会对象
企业:100余家大湾区名优企业
学生:黑龙江财经学院2023届毕业生
参加本次云聘会的企业汇聚了世界500强、上市公司等大湾区行业标杆企业,将提供近1500个就业岗位,涉及财经、管理、语言、信息工程和艺术类等专业。月薪幅度从5000元至10000元不等,部分企业岗位月薪起步1万元以上,还提供免费食宿、年度旅游、免费体检、年终奖、员工生日会等各种福利。部分参会名单如下:

(名单持续更新中...)
学生注册方式

A手机注册版
注册方式一(手机端登录)
1、关注微信公众号“博思云人才网”或扫码关注,点击底部菜单栏最右边“注册与绑定”。


2、创建新账号,会显示“恭喜您注册成功”。

3、选择“我要找工作”后,完善求职注册信息并保存,如下图:

注册完成即可回到首页加入专题活动,查找了解企业和招聘岗位。

B电脑注册版
注册方式二(PC端登录):
1、PC端打开博思云官网http://www.bossyun.com,首页右侧页面点击“免费注册”。

2、依次填写注册信息,默认三种注册方式可供选择,如下图:

3、选择“我是求职者”,进入“用户中心”,如下图:

4、完善个人简历信息:


5、注册完成后进入“个人中心”,之后可绑定微信或者QQ登录,返回首页可查看企业和招聘岗位。

返回首页加入专题活动。

10月15日至10月18日企业和学生在线双选,我们不见不散。

云聘会学生咨询群
