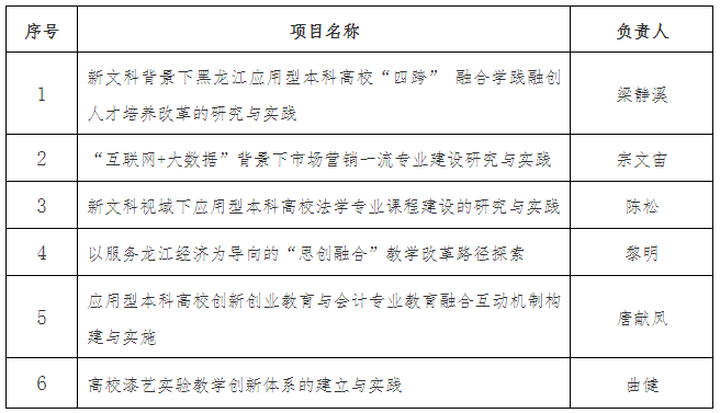
我校获批6项省高等教育教学改革项目
近日,黑龙江省教育厅公布了2021年度高等教育教学改革研究项目立项结果,我校获批6项省高等教育教学改革项目。

高等教育教学改革研究与实践项目开展旨在不断深化高等教育教学改革,全面提高高等教育教学质量和人才培养水平。本次获批的项目聚焦高等教育的热点和焦点问题,对进一步深化我校教育教学改革、加强一流专业建设、优化课程体系、创新应用型人才培养模式、凝练办学特色、促进内涵发展等方面具有积极的推动作用。
希望各项目组积极发挥项目的示范引领作用,按期开展研究工作,扎实推进项目实施。学校将加强获批项目的过程监管,切实推进教育教学改革创新,不断提高应用型人才培养质量!
